Courant wicca fondamental + courant wicca luciférien. Une esthétique nocturne : reflets sombres, symboles, profondeur.
- Voie de puissance • auto-libération
- Cercles : Nephtys → Anubis
- Magie invocatoire / évocatoire
⟡ ORDRE BICÉPHALE • VOIE NOCTURNE & VOIE DIURNE
Inspiré du fascicule Ordre des Fils de Seth & Ordre des Fils de Melkitsedek : une expérience web cinématographique qui se dévoile au scroll, entre nuit et soleil.



Deux pôles qui coexistent : nocturne (voie de la main gauche, luciférienne/sétienne) et diurne (voie solaire, théurgique). Le design suit cette tension : ombre ↔ lumière.
Courant wicca fondamental + courant wicca luciférien. Une esthétique nocturne : reflets sombres, symboles, profondeur.
Wicca solaire + pranayama puis magie hénokéenne. Une esthétique de rayonnement : halos, or patiné, éclats.
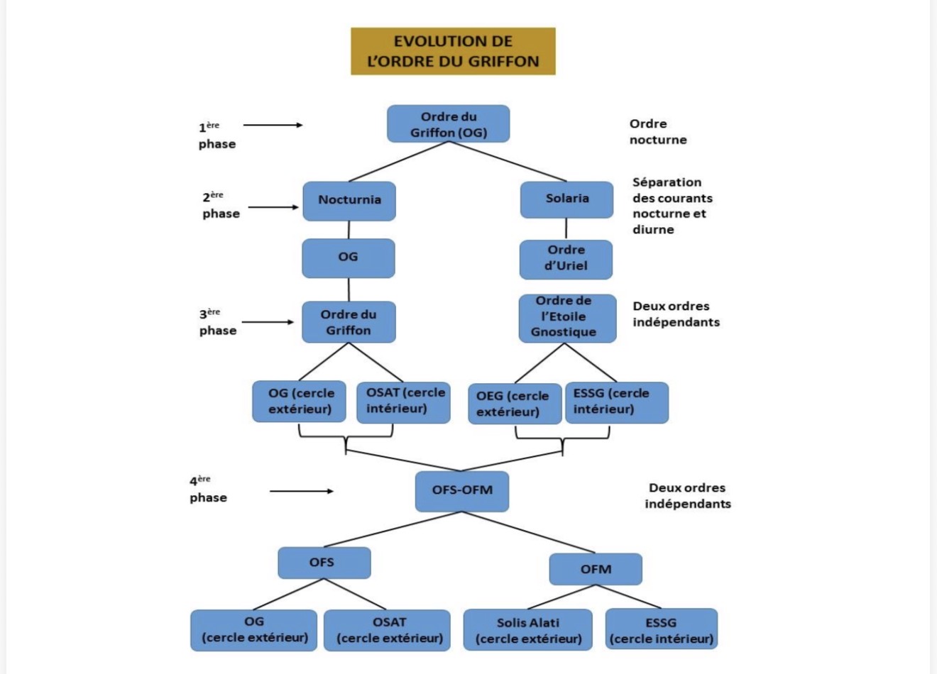
Le récit parle d’une structure-mère (l’Ordre du Griffon) qui se transforme, sépare ses courants nocturne et diurne, puis recompose un ordre bicéphale : OFS–OFM.
Le “griffon” sert d’image-source : une même lignée qui engendre plusieurs branches, selon que l’adepte cherche la voie nocturne ou la voie diurne.
Deux “sens” d’initiation qui coexistent : le nocturne (Seth/Set) et le solaire (théurgie). Le site traduit cette tension par des halos, brumes et pulsations.
Une progression structurée en voies (nocturne, simultanée, diurne) avec des cercles “extérieurs/intérieurs”. Les cartes ci-dessous servent de repères visuels.
Une navigation en forme de carte initiatique : chaque cercle déclenche une transition rituelle. Cliquez un cercle pour activer le “mode chapitre”.
Chaque cercle lance une animation rituelle (halo, fumée, glyphes, distorsion), et change l'atmosphère du site.
Ici on rassemble les images clés (œil, hydre, figures égyptiennes, sceaux) comme un glossaire visuel. Cliquez une image pour l’agrandir.
Les schémas ci-dessous servent de “carte” : comité exécutif, conseils, cercles, et voies de progression. (Ces images sont intégrées à votre site comme illustrations.)
Un modèle en étages : comité, conseil, carré constructeur, péristyle… utilisé ici comme repère narratif (pas comme guide pratique).
Exemple d’organigramme du “3ème ordre” : magus, scribe/auctor, hiereus.
Retrouvez ici le fascicule complet et le pantacle (PDF).
Au scroll : chaque ligne se grave, les mots-clés s'illuminent, les séparateurs respirent.
Une section volontairement “grave” : vibration subtile, texte en stèle, lumière contrôlée.
Le site montre un univers mystique inspiré de la structure et des thèmes du fascicule (ordre bicéphale, cercles, notion de “porte/voile”). Aucun contenu pratique n'est fourni ici : c'est une mise en scène artistique.
Zone finale : l’univers se calme, les particules s’alignent, comme après le passage.
Vous pouvez intégrer ici un lien vers le PDF et des extraits visuels (couverture, organigrammes, etc.).
FacebookGroupe